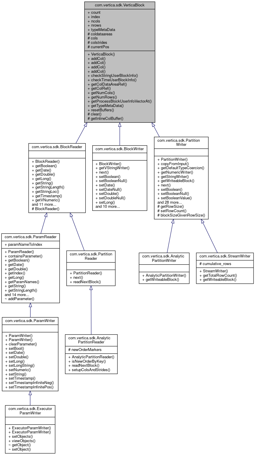
![]() |
Java SDK Documentation
24.2.0
|


Public Member Functions | |
| VerticaBlock (int _ncols, int _rowcount) | |
| void | addCol (ByteBuffer arg, int colstride, VerticaType dt, String colName) |
| void | addCol (ByteBuffer arg, int colstride, VerticaType dt) |
| void | addCol (ByteBuffer arg, ByteBuffer da, int colstride, VerticaType dt) |
| void | addCol (ByteBuffer arg, ByteBuffer da, int colstride, VerticaType dt, String colName) |
| boolean | checkStringUserBlockInfo (int idx) |
| boolean | checkTimeUserBlockInfo (int idx) |
| ByteBuffer | getColDataAreaRef (int idx) |
| ByteBuffer | getColRef (int idx) |
| int | getNumCols () |
| int | getNumRows () |
| BaseDataOID | getProcessBlockUserInfoVectorAt (int i) |
| SizedColumnTypes | getTypeMetaData () |
| void | resetBuffers () |
Public Attributes | |
| int | count |
| int | index |
| int | ncols |
| int | nrows |
| SizedColumnTypes | typeMetaData |
Protected Member Functions | |
| void | clear () |
| ByteBuffer | getInlineColBuffer (int idx) |
Protected Attributes | |
| ArrayList< ByteBuffer > | coldataareas |
| ArrayList< ByteBuffer > | cols |
| ArrayList< Integer > | colstrides |
| ArrayList< Integer > | currentPos |
Represents an in-memory block of tuples
| void com.vertica.sdk.VerticaBlock.addCol | ( | ByteBuffer | arg, |
| int | colstride, | ||
| VerticaType | dt, | ||
| String | colName | ||
| ) |
Add the location for reading a particular argument.
| arg | The base location to find data. |
| colstride | The stride between data instances. |
| dt | The type of input. |
| colName | Name of the column |
Referenced by com.vertica.sdk.VerticaBlock.addCol().
| void com.vertica.sdk.VerticaBlock.addCol | ( | ByteBuffer | arg, |
| int | colstride, | ||
| VerticaType | dt | ||
| ) |
Add the location for reading a particular argument.
| arg | The base location to find data. |
| colstride | The stride between data instances. |
| dt | The type of input. |
| void com.vertica.sdk.VerticaBlock.addCol | ( | ByteBuffer | arg, |
| ByteBuffer | da, | ||
| int | colstride, | ||
| VerticaType | dt | ||
| ) |
Add the location for reading a particular argument.
| arg | The base location to find data. |
| da | The location to find out of band string data. |
| colstride | The stride between data instances. |
| dt | The type of input. |
| void com.vertica.sdk.VerticaBlock.addCol | ( | ByteBuffer | arg, |
| ByteBuffer | da, | ||
| int | colstride, | ||
| VerticaType | dt, | ||
| String | colName | ||
| ) |
Add the location for reading a particular argument.
| arg | The base location to find data. |
| da | The location to find out of band string data. |
| colstride | The stride between data instances. |
| dt | The type of input. |
| colName | Name of the column |
| ByteBuffer com.vertica.sdk.VerticaBlock.getColDataAreaRef | ( | int | idx | ) |
Get the ByteBuffer that stores out of line string data (Data Area) for the idx'th argument
| idx | The column number to retrieve from the input row. |
Referenced by com.vertica.sdk.BlockReader.getVString().
| ByteBuffer com.vertica.sdk.VerticaBlock.getColRef | ( | int | idx | ) |
Example: ByteBuffer a = arg_reader.getColPtr(0);
| idx | The column number to retrieve from the input row. |
Referenced by com.vertica.sdk.PartitionWriter.copyFromInput(), com.vertica.sdk.BlockReader.getBoolean(), com.vertica.sdk.BlockReader.getDouble(), com.vertica.sdk.VerticaBlock.getInlineColBuffer(), com.vertica.sdk.BlockReader.getLong(), com.vertica.sdk.BlockReader.getStringLength(), com.vertica.sdk.BlockReader.getStringLoc(), com.vertica.sdk.BlockReader.getVNumeric(), com.vertica.sdk.BlockReader.getVString(), com.vertica.sdk.BlockWriter.getVStringWriter(), com.vertica.sdk.BlockReader.isBooleanNull(), com.vertica.sdk.ParamWriter.setBool(), com.vertica.sdk.BlockWriter.setBoolean(), com.vertica.sdk.BlockWriter.setBooleanNull(), com.vertica.sdk.PartitionWriter.setBooleanValue(), com.vertica.sdk.BlockWriter.setDate(), com.vertica.sdk.BlockWriter.setDateNull(), com.vertica.sdk.PartitionWriter.setDateValue(), com.vertica.sdk.BlockWriter.setDouble(), com.vertica.sdk.ParamWriter.setDouble(), com.vertica.sdk.BlockWriter.setDoubleNull(), com.vertica.sdk.PartitionWriter.setDoubleValue(), com.vertica.sdk.BlockWriter.setLong(), com.vertica.sdk.ParamWriter.setLong(), com.vertica.sdk.BlockWriter.setLongNull(), com.vertica.sdk.ParamWriter.setLongString(), com.vertica.sdk.PartitionWriter.setLongValue(), com.vertica.sdk.ParamWriter.setNumeric(), com.vertica.sdk.BlockWriter.setNumeric(), com.vertica.sdk.ParamWriter.setString(), com.vertica.sdk.BlockWriter.setString(), com.vertica.sdk.BlockWriter.setStringNull(), com.vertica.sdk.BlockWriter.setTimestamp(), com.vertica.sdk.BlockWriter.setTimestampInfiniteNeg(), com.vertica.sdk.BlockWriter.setTimestampInfinitePos(), com.vertica.sdk.BlockWriter.setTimestampNull(), and com.vertica.sdk.PartitionWriter.setTimestampValue().
|
protected |
Give a ByteBuffer for the given column (inline storage only). Returns a buffer with position and limit bounding the data area for a single element of that column, given the current position in the column.
| idx | The column number to retrieve from the input row. |
Referenced by com.vertica.sdk.PartitionWriter.setStringBytes(), and com.vertica.sdk.PartitionWriter.setStringValue().
| int com.vertica.sdk.VerticaBlock.getNumCols | ( | ) |
| int com.vertica.sdk.VerticaBlock.getNumRows | ( | ) |
| SizedColumnTypes com.vertica.sdk.VerticaBlock.getTypeMetaData | ( | ) |
Referenced by com.vertica.sdk.ParamReader.getType(), com.vertica.sdk.PartitionWriter.setRowFromMap(), and com.vertica.sdk.PartitionWriter.setValue().