![]() |
Java SDK Documentation
24.2.0
|


Public Member Functions | |
| final void | cancelUDX (ServerInterface srvInterface) |
| boolean | isCanceled () |
Protected Member Functions | |
| void | cancel (ServerInterface srvInterface) |
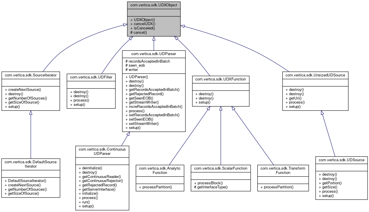
Base class for Vertica User-Defined extensions (the function classes themselves). Not intended for direct use by applications.
|
protected |
Cancel callback to be overridden by the UDX implementation. Called when the query running the UDX has been canceled.
| srvInterface | a ServerInterface object used to communicate with Vertica |
Referenced by com.vertica.sdk.UDXObject.cancelUDX().
| final void com.vertica.sdk.UDXObject.cancelUDX | ( | ServerInterface | srvInterface | ) |
Cancel callback invoked when the query running the UDX has been canceled.
See cancel().
| srvInterface | a ServerInterface object used to communicate with Vertica |
| boolean com.vertica.sdk.UDXObject.isCanceled | ( | ) |
Referenced by com.vertica.sdk.UDXObject.cancelUDX().